This research develops a Work Breakdown Structure and construction process framework for hybrid 3D-printed modular buildings, combining 3D concrete printing with precast techniques to improve precision, reduce material waste, and integrate automation, providing a structured approach for planning and executing construction projects.
Construction Challenges and the Role of Hybrid Approaches
The construction industry contributes approximately 10% to global GDP and employs over 7% of the world’s workforce. However, it faces challenges such as cost overruns, project delays, low productivity, material waste, and high safety risks. Data indicates that nearly 90% of projects exceed budgets, with accident rates more than double those in other sectors.
Prefabricated modular construction addresses these issues by moving work to controlled factory environments. This method can reduce timelines by up to 42%, decrease waste by up to 80%, and improve quality while reducing onsite labor. Despite these benefits, it encounters limitations including design rigidity, transportation requirements, and adaptability to changes or site constraints.
3D concrete printing (3DCP) provides additive manufacturing capabilities, allowing for geometric precision, reduced labor, and shorter delivery times. Examples include printing multiple houses in a day with specialized materials, potentially cutting construction time by 70% and lowering costs. However, 3DCP deals with issues like scale limitations, quality control, material consistency, and skill shortages.
Combining 3DCP with modular construction can address these constraints through offsite fabrication, leading to improved quality, design flexibility, safety, and reduced onsite disruption. This hybrid approach lacks established workflows and activity definitions, with existing frameworks focusing on either precast modular or standalone 3DCP without integration.
This research develops a WBS and process framework to support planning and execution in hybrid 3D-printed modular construction, aiding project managers and engineers in evaluating its application, particularly in contexts with high housing demand and limited advanced systems.
Research Methodology: Systematic Review, Observation, and Framework Development

To develop the WBS and construction process framework for hybrid 3D-printed modular buildings, the study used a qualitative exploratory approach in three stages, addressing the identification of activities and workflow modeling.
A Systematic Literature Review (SLR) followed the PRISMA 2020 protocol on Scopus, covering 2020–2025 English publications. The query included terms related to 3D printing, construction processes, automation, and modular methods. After screening and eligibility, 33 papers were analyzed to identify offsite activities (digital modeling, slicing, printer calibration, extrusion, curing, inspection, packing) and onsite activities (transport, lifting, alignment, connection, treatment, inspection). 3DCP-specific elements included print file generation, path calibration, head positioning, layer monitoring, and real-time feedback.
Direct observation at Universitas Indonesia’s I-CELL Laboratory complemented the SLR, documenting workflows on a metal 3D printer adapted to concrete printing logic over one week. Data from notes, photos, logs, and tracking sheets captured sequences, transitions, safety checks, and material handling.
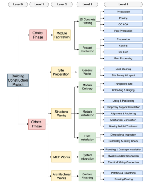
The WBS was developed through hierarchical decomposition, separating offsite and onsite phases while incorporating 3D-specific clusters. A five-level structure was used: Level 0 (project), Level 1 (phases), Level 2 (clusters), Level 3 (categories), Level 4 (packages), Level 5 (activities). From four sequencing patterns identified (A: fully robotic offsite with manual onsite; B: prefab reinforcement integrated printing; C: hybrid precast and printed with robotic assist; D: onsite printing with in-situ integration), Pattern C was selected as most aligned with industry practice.
The framework converted the WBS into a flow diagram, detailing activity sequences, dependencies, and automation integration, with parallel offsite streams for printed and precast components converging onsite.
Key Findings and Conclusions
The SLR identified 33 studies, grouping activities into offsite fabrication (digital preparation to packing) and onsite assembly (delivery to inspection), with 3DCP-specific features like slicing and real-time control. Four patterns were noted, with Pattern C selected for its coordination of parallel fabrication, supported by robotics for scalability and precision.

Laboratory observations confirmed these sequences, adding details on transitions, safety, and post-processing, adapting metal workflows to concrete applications.
The five-level WBS organizes offsite (3DCP and precast clusters) and onsite phases (preparation, structural, MEP, architectural), incorporating automation like robotic gantry hoisting and extrusion monitoring.
The framework details logical flows: parallel offsite processes for printed and precast elements, onsite integration with dependencies such as post-print inspections before transport. It identifies automation opportunities to support conventional steps.
In conclusion, the outputs “provide a foundation for future research and serve as a practical reference for coordinating fabrication and assembly activities.”

Implications and Future Potential
This framework supports further exploration in workflow simulations, pilot implementations, and process optimizations, with potential applications in varying project scales and contexts. We thank the authors for their contribution to construction methodologies. For insights or collaboration on hybrid 3D-printed modular construction, contact the research team. For full details, see Sari, M., Berawi, M. A., Taswin, W. F., Saroji, G., & Miraj, P. (2025). Work Breakdown Structure and Construction Process Framework for a Hybrid 3D-Printed Modular Building. Journal of Information Technology in Construction, 30, 1332-1353. https://doi.org/10.36680/j.itcon.2025.054
