Infrastructural Visibility’s Impact on Germany’s Energy Transition
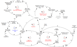
This research explores the pivotal role of infrastructural visibility in advancing social innovation within Germany’s energy transition.
Infrastructural Visibility’s Impact on Germany’s Energy Transition Read More »










