From Constraints to Adaptation: Lock-Ins in the Dutch Energy Transition
This study examines socio-technical lock-ins in energy transitions, demonstrating how material, institutional, and behavioral constraints can prompt adaptive responses in distribution system operators, promoting flexibility and inter-actor collaboration to manage grid congestion and advance decarbonization in the Netherlands’ evolving energy infrastructure.
Grid Congestion Challenges in Energy Transitions
The power grid, designed for centralized electricity distribution, faces increasing pressure from distributed energy resources such as solar and wind, combined with rising demand from electrification in heating, transport, and industry. In the Netherlands, targets to reduce greenhouse gas emissions by 49% by 2030 and 95% by 2050 have accelerated renewable adoption, resulting in grid congestion where demand exceeds cable, transformer, and substation capacities. This leads to voltage fluctuations, delayed connections, and curtailed renewable output. The study notes over 105 gigawatts of new capacity requests, especially in densely populated areas like Gelderland and Noord-Holland, where expansion is limited by space, technician shortages, and finances.
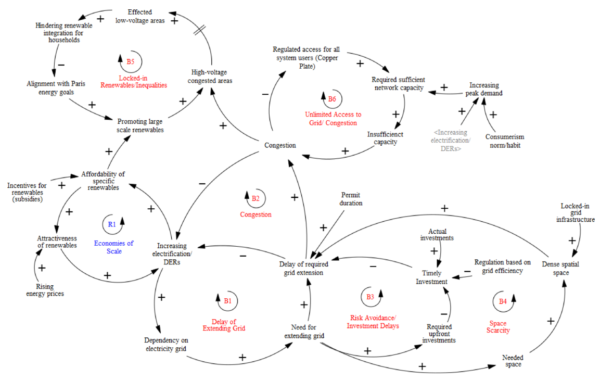
Socio-technical lock-ins underlie these issues: technological lock-ins from economies of scale in renewables accelerate adoption but strain aging infrastructure; institutional lock-ins from cost-efficiency regulations, the copper plate principle, and market unbundling disrupt coordination; behavioral lock-ins from peak demand habits and risk-averse operator cultures perpetuate inefficiencies. These create self-reinforcing loops, such as subsidies boosting solar installations (R1), balanced by grid delays (B1), resulting in waiting lists and disparities between commercial and household users.
For engineers, these challenges highlight the need for resilient infrastructure design. Grid congestion affects regions beyond the Netherlands, including Germany and the UK, potentially impeding sustainable energy shifts. Distribution System Operators (DSOs), traditionally focused on reliability, now facilitate renewables and flexibility. Addressing lock-ins requires strategies like demand-side management and cross-sector collaboration to support efficient energy systems.
Methodology for Analyzing Grid Constraints

The researchers used qualitative system dynamics to map feedback loops in grid capacity planning, identifying lock-in mechanisms and intervention points. This systems-thinking approach visualizes causal relationships with reinforcing (R) and balancing (B) loops. The study examined a Dutch DSO serving 3.3 million connections over 93,000 km in congestion-prone Central-North Netherlands.
Data collection involved four steps: problem structuring via initial expert consultations; semi-structured interviews with 11 DSO specialists in energy transition, congestion management, and grid strategy, conducted from December 2023 to March 2024, supplemented by document reviews including the Dutch Climate Agreement, E-Directive, and congestion programs; two-phase modeling to depict lock-ins and incorporate responses; and expert validation.
Analysis with ATLAS.ti involved exploratory coding for RQ1 to categorize lock-ins based on sources from Seto et al. (2016) and Klitkou et al. (2015). For RQ2, an abductive process iterated data and theory, grouping first-order codes into three themes: reframing questions, reorienting synergies, and rediscovering solutions.
The approach views lock-ins as catalysts for change. System dynamics modeling progressed from an as-is model (Fig. 5) showing lock-in loops, such as affordability driving renewable dependence (R1) but delays balancing it (B1-B6), to a final model (Fig. 9) integrating responses, including spatial-energy planning synergies (R2) and market imbalances (R4). This provides maps for engineers to simulate scenarios and address policy resistance in sustainability transitions.
Research Findings and Conclusions

Loop diagram showing Lock-ins
The findings show lock-ins impact grid planning: technological sources like sunk costs and economies of scale cause delays (B1-B5) and intermittency, with nearly 10,000 customers on waiting lists. Institutional lock-ins from regulations (B3) and unbundling create asymmetries, while behavioral norms heighten peaks and risk aversion.
The DSO responds through three mechanisms: (i) reframing questions, shifting from reliability to flexibility with new departments and KPIs; (ii) reorienting synergies, collaborating with TSOs, municipalities, and customers via integrated planning (R2) to reduce delays; (iii) rediscovering solutions, using existing assets for demand-side flexibility, smart charging (B7), storage (B8), and market tools (B9), despite imbalances (R4) and equity concerns.
The study concludes that lock-ins can drive adaptation and innovation. As the authors state, “these efforts have shifted the organization’s focus from reliability to flexibility, restructured internal operations to manage congestion, and enhanced collaboration with customers, regional authorities, and other energy system actors.” Challenges include building an innovation culture, improving TSO-DSO cooperation, and engaging the public.

Final model with lock-in induces responses
Implications and Future Directions
These findings may apply to other infrastructure sectors under decarbonization pressures, supporting resilient transitions in Europe. Future work could quantify feedback loops or compare cases for broader applications.
For details, see: Kaya, H.D., Leijten, M., Schraven, D. et al. Navigating lock-ins for adaptation: A case study of grid capacity planning in the Dutch energy transition. Sustain Sci (2026). https://doi.org/10.1007/s11625-025-01793-6
